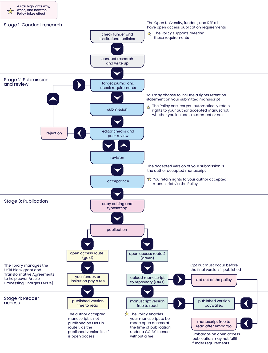
The below flowchart offers a visual explanation of why, when, and how the Research Publications Policy affects the scholarly publication process - and when to opt out if you need to.
A downloadable version of this flowchart is available: Open University Research Publications Policy flowchart (JPG)
A text only version of this flowchart is available: Open University Research Publications Policy flowchart text only (DOCX)
